您好,欢迎进入合肥宜翔教育咨询服务有限公司! 设为首页 | 加入收藏 | 联系我们
 

联系我们

合肥宜翔教育咨询服务有限公司

培训地点:培训地点:合肥市庐阳区长江中路238号(三孝口邵氏电脑城)3楼

咨询电话: 15755188584

微信:Tydz8584      QQ:2660863023


 

报考指南

您现在所在的位置:首页 >> 报考指南 >> 报考指南
2018体育单招分区统考安排表
2018/3/16 16:13:17 浏览次数:1660

体育单招分区统考安排表

2017-12-21 总局科教司 中国运动文化教育网



分区统考具体安排如下:

华南、华中考区(广东、广西、海南、湖北、湖南、河南)

报考院校:

郑州大学体育学院、河南理工大学、河南大学、河南师范大学、南阳师范学院、洛阳师范学院、商丘师范学院、华中师范大学、江汉大学、武汉体育学院、吉首大学、中南大学、湖南工业大学、黄河科技学院、湖南师范大学、衡阳师范学院、湖南人文科技学院、华南理工大学、华南师范大学、嘉应学院、广州体育学院、深圳大学、广西大学、广西师范大学、海南师范大学

考试安排



华东考区(山东、江苏、安徽、浙江、福建、上海、江西)

报考院校:

华东师范大学、上海体育学院、苏州大学、扬州大学、江苏师范大学、南京体育学院、浙江大学、杭州师范大学、宁波大学、绍兴文理学院、安徽师范大学、阜阳师范学院、合肥师范学院、集美大学、福建师范大学、南昌大学、华东交通大学、江西师范大学、宜春学院、赣南师范大学、井冈山大学、中国海洋大学、山东理工大学、山东师范大学、曲阜师范大学、聊城大学、鲁东大学、烟台大学、菏泽学院、山东体育学院

考试安排



西北、西南考区(宁夏、新疆、青海、陕西、甘肃、四川、云南、贵州、西藏、重庆)

报考院校:

西南大学、重庆师范大学、西华师范大学、成都体育学院、贵州师范大学、云南师范大学、云南民族大学、陕西师范大学、陕西理工大学、西安体育学院、西北师范大学、天水师范学院、青海师范大学、青海民族大学、宁夏大学、石河子大学、新疆师范大学

考试安排



华北考区(北京、天津、河北、山西、内蒙古)

报考院校:

北京师范大学、首都体育学院、北京体育大学、天津体育学院、河北体育学院、河北师范大学、张家口学院、山西大学、中北大学、山西师范大学、晋中学院、内蒙古大学、内蒙古师范大学、内蒙古民族大学

考试安排



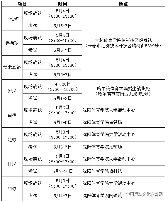
东北考区(辽宁、吉林、黑龙江)

辽宁工程技术大学、辽宁师范大学、大连理工大学(盘锦校区)、大连大学、沈阳师范大学、沈阳体育学院、吉林大学、延边大学、东北师范大学、北华大学、吉林师范大学、长春师范大学、吉林体育学院、哈尔滨师范大学、哈尔滨体育学院

考试安排




近期热点阅读:

【备考用书】2018年体育单招考试备考用书热销中

【通知公告】2018年普通高等学校体育专业全国统一考试考点分布方案

【考试安排】2018年体育单招考试安排

为什么花那么多钱让孩子练体育?这位美国老爸的回答很赞

 

合肥宜翔教育咨询服务有限公司    网站备案/许可证号:皖ICP备2020020635号-1

培训地点:合肥市庐阳区长江中路238号(三孝口邵氏电脑城)3楼

咨询电话:15755188584   微信:Tydz8584 QQ:2660863023

皖公网安备 34010302001346号